Magnetic Speed Sensors

AC-Coupled Differential Crankshaft Speed Sensor IC

A16601

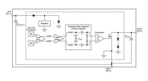
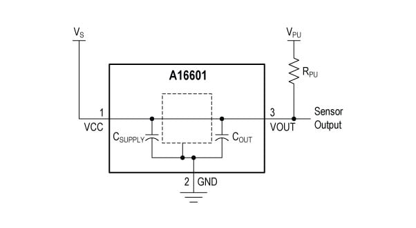
The A16601 provides accurate and reliable crankshaft speed sensing, with a true zero-crossing output, integrated filter capacitor, and robust temperature compensation for harsh automotive environments.

Product Details

Top Features

  • Integrated bypass capacitors reduce requirements for external EMC and microcut protection components
  • Resistant to mechanical and thermal stress
  • Dual zero-crossing output signal
  • Expanded operation range with magnet target from 20 Hz to 25 kHz
  • Reverse battery protection
  • Senses ring magnet or when coupled with a magnet a ferrous target
  • Expanded temperature range : –40°C to 160°C

Part Number Specifications and Availability

Design Tools