Brush DC Drivers

Dual Full-Bridge Motor Driver for Stepper and DC Motor Control

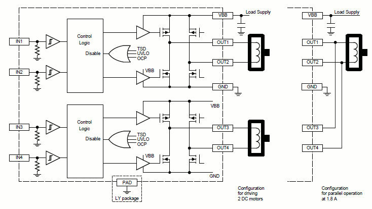
A3909

The A3909 offers a versatile solution for driving two DC motors or a single stepper motor, with independent full-bridge control for each. Supports a wide power supply range (4V-18V) and output currents up to 1A per phase, with the option for parallel operation at higher currents.

Product Details

Top Features

  • Low RDS(on) outputs
  • Drives two DC motors or single stepper motor
  • Low power standby (Sleep) mode with zero current drain
  • Thermal shutdown protection
  • Parallel operation option for 1.8 A, single DC motor
  • Overcurrent protection:
    • Output to supply short
    • Output to GND short
    • Output load short

Part Number Specifications and Availability

Design Tools