Brush DC Drivers

Low-Voltage DC Motor Driver with Integrated Current Control

A3918

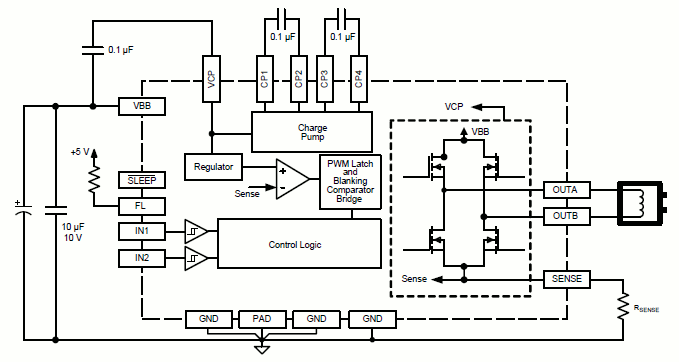
The A3918 provides efficient and precise control of DC motors, featuring integrated PWM current control, synchronous rectification for reduced power dissipation, and an overcurrent flag for enhanced system monitoring.

Product Details

Top Features

  • 2.5 to 9 V operation
  • Internal PWM current control
  • Synchronous rectification for reduced power dissipation
  • Peak current output flag
  • Undervoltage lockout
  • Low RDS(on) outputs
  • Small package
  • Brake mode for DC motor
  • Sleep function
  • Crossover-current protection
  • Thermal shutdown

Part Number Specifications and Availability

Design Tools

Technical Documentation