Brush DC Drivers

Automotive Full-Bridge MOSFET Driver for High-Power Inductive Loads

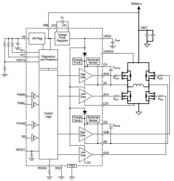
A3941

The A3941K provides robust and efficient control of high-power inductive loads in automotive applications, featuring high-current gate drive, integrated diagnostics, and a wide operating voltage range (5.5V-50V).

Product Details

Top Features

  • High current gate drive for N-channel MOSFET full bridge
  • High-side or low-side PWM switching
  • Charge pump for low supply voltage operation
  • Top-off charge pump for 100% PWM
  • Cross-conduction protection with adjustable dead time
  • 5.5 to 50 V supply voltage range
  • Integrated 5 V regulator
  • Diagnostics output
  • Low current sleep mode

Part Number Specifications and Availability

Design Tools