DCDC Regulators

High-Frequency, High-Efficiency Buck Converter with Valley Current-Mode Control

A4403

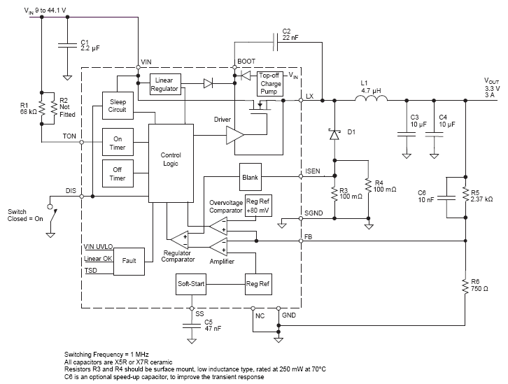
The A4403 is a high-efficiency buck converter ideal for high-frequency, high step-down ratio applications. Valley current-mode control enables fast transient response and minimizes external component count.

Product Details

Top Features

  • Extremely fast load-transient response with minimal output voltage delta
  • Achieves high step-down ratios with on-times <50 ns
  • User-configurable on-time, achieving switching frequencies up to 2 MHz
  • Minimal external components required
  • Optimized for low value filter capacitors and inductors
  • Wide input voltage range: 9 to 46 V
  • Output Current: 3 A
  • Low standby current <100 µA
  • Supplied in thermally-enhanced QFN package

Part Number Specifications and Availability

Design Tools

Technical Documentation