DCDC Regulators

5V, 50mA Automotive LDO Regulator with Load Dump and Short-to-Battery Protection

A4481

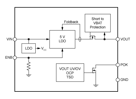
The A4481 is a robust 5V LDO regulator designed for automotive environments. It offers 50mA output current, load dump and short-to-battery protection, and a power-OK flag for enhanced system reliability.

Product Details

Top Features

  • Automotive AEC-Q100 qualified
  • 5.25 to 40 VIN operating range, 50 V load dump rating
  • 5 V ±1% internal LDO regulator
  • Foldback short-circuit protection
  • Short-to-battery protection (to 32 V, independent of VIN) for harness faults
  • Power OK (POK) flag
  • High-voltage logic level enable input (ENB) for microprocessor control or connection directly to battery
  • Pin-to-pin and pin-to-ground tolerant at every pin
  • Allegro Sensor Bias LDO

Part Number Specifications and Availability

Design Tools