Brushless DC Drivers

Automotive 3-Phase MOSFET Driver with Integrated Current Sensing, Diagnostics, and 50V Operation

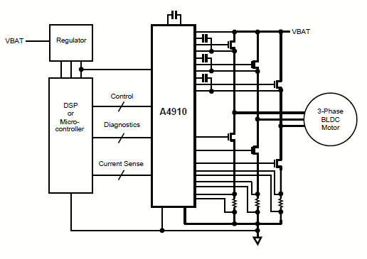
A4910

The A4910 offers high-current gate drive for automotive motor control applications up to 50V. Integrated current sense amplifiers and comprehensive diagnostic capabilities provide valuable system insights and simplify system design.

Product Details

Top Features

  • High current 3-phase gate drive for N-channel MOSFETs
  • 3-phase current sense amplifiers
  • SPI compatible serial or direct parallel control
  • Cross conduction protection
  • Programmable dead time
  • Top-off charge pump for 100% PWM
  • Uncommitted buffer amplifier
  • 5.5 to 50 V supply voltage range
  • CMOS inputs, 3.3 to 5 V logic supply
  • Extensive diagnostics output
  • Low-current sleep mode

Part Number Specifications and Availability

Design Tools

Technical Documentation