Brushless DC Drivers

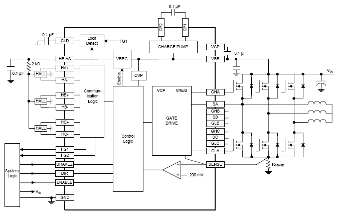
3-Phase BLDC Motor Pre-Driver with Hall Commutation, Current Control, and Diagnostics

A4931

The A4931 simplifies BLDC motor control with integrated Hall commutation, PWM current control, locked-rotor protection, and speed sensing, while providing diagnostic outputs for enhanced system monitoring.

Product Details

Top Features

  • Drives 6 N-channel MOSFETs
  • Synchronous rectification for low power dissipation
  • Internal UVLO and thermal shutdown circuitry
  • Hall element inputs
  • PWM current limiting
  • Dead time protection
  • FG outputs
  • Standby mode
  • Lock detect protection
  • Overvoltage protection

Part Number Specifications and Availability