Brushless DC Drivers

Automotive Three-Phase MOSFET Driver with Integrated Fault Protection and 50V Operation

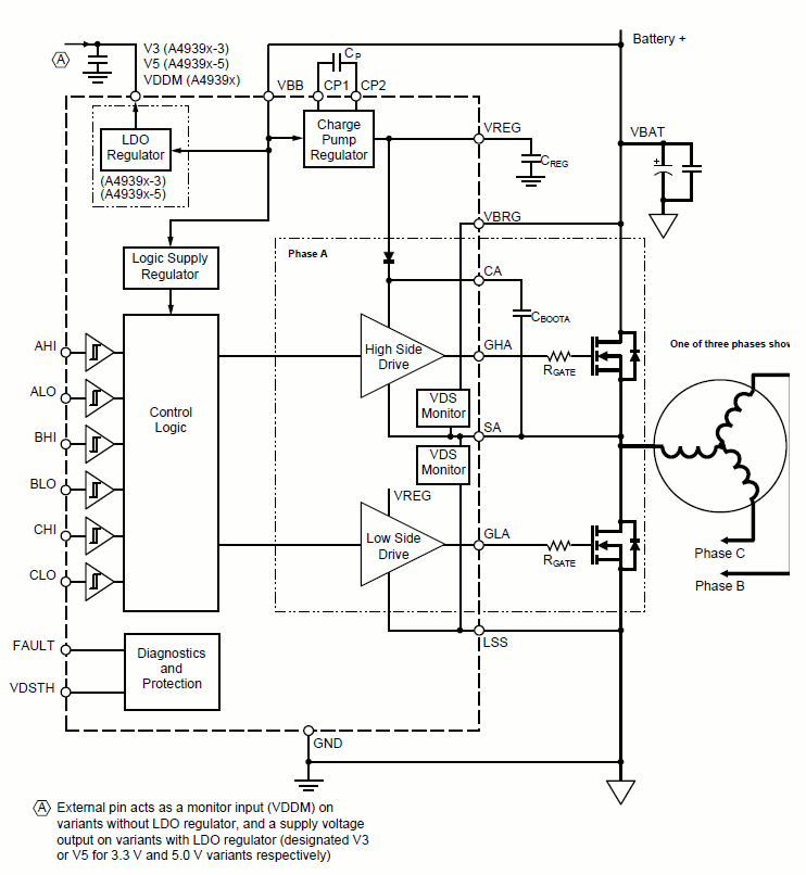
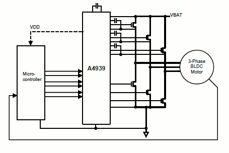
A4939

The A4939 offers robust protection and reliable performance in automotive motor drive applications up to 50V, with integrated fault detection, short circuit protection, and overtemperature monitoring.

Product Details

Top Features

  • High current 3-phase gate drive for N-channel MOSFETs
  • Cross-conduction protection
  • 5.5 to 50 V supply voltage range
  • Regulated logic supply voltage output option
  • Motor phase short to supply and short to ground detection
  • Undervoltage, overtemperature monitors
  • Low current Sleep mode option

Part Number Specifications and Availability

Design Tools

Technical Documentation