Brush DC Drivers

Full-Bridge PWM Gate Driver with Advanced Control and Protection

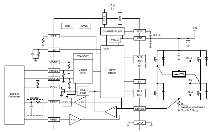
A4956

The A4956 offers enhanced control and protection for DC motor applications, with adjustable gate drive, synchronous rectification, integrated VDS protection, and flexible decay mode selection.

Product Details

Top Features

  • PHASE/ENABLE/MODE control logic
  • Overcurrent indication
  • Adjustable off-time and blank-time
  • Adjustable current limit
  • Adjustable gate drive
  • Synchronous rectification
  • Internal UVLO
  • Crossover-current protection
  • MOSFET VDS protection
  • Voltage output proportional to load current
  • Decay-mode selection for external PWM
  • A4956K is AEC-Q100 Grade 1 qualified
  • Commercial temperature grade (A4956G: –40°C to 105°C)
  • Automotive temperature grade (A4956K: –40°C to 125°C)

Part Number Specifications and Availability

Design Tools