Brushless DC Drivers

Sensorless BLDC Controller

A4962

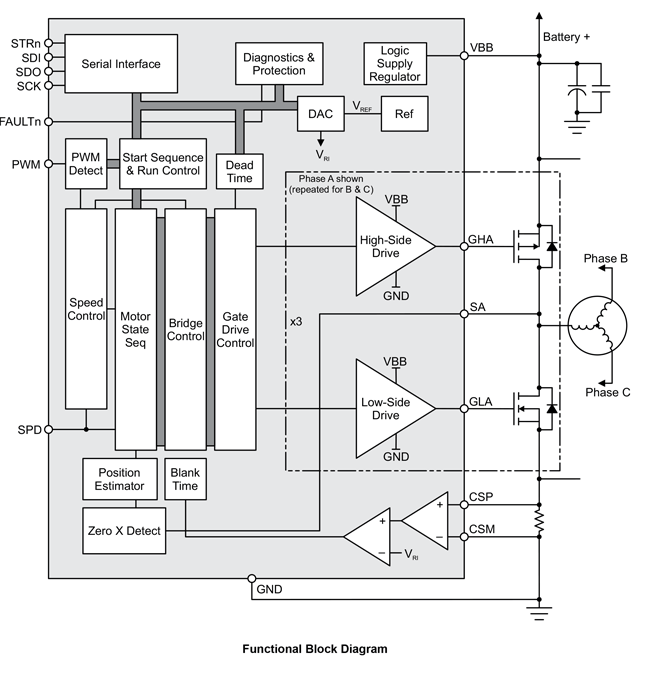
These parts are no longer in production The device should not be purchased for new design applications. Samples are no longer available. The A4962 is an automotive 3-phase sensorless BLDC motor controller for external MOSFETs, featuring BEMF-based commutation across a wide speed range. It offers programmable operating modes via SPI and integrated diagnostics for undervoltage, overtemperature, and power bridge faults.

Product Details

Top Features

  • Three phase sensorless BLDC motor control FET driver
  • Logic level P-N gate drive (P high-side, N low-side)
  • 4.2 V to 50 V supply range
  • Simple block commutation for maximum torque
  • Sensorless (bemf sensing) start-up and commutation
  • Programmable operating modes:
    • Integrated Speed Control
    • PWM Duty Cycle Control
    • Current mode control
  • Cross-conduction prevention
  • Wide speed range capability
  • Peak current limiting
  • Single low frequency PWM control input
  • Single Open Drain Fault output
  • SPI compatible interface providing:
    • Configuration and control
    • Programmable dead time
    • Programmable phase advance
    • Detailed diagnostic reporting

Part Number Specifications and Availability

Design Tools

Technical Documentation