Brush DC Drivers

Microstepping Stepper Motor Driver with Integrated Translator for Simplified Control

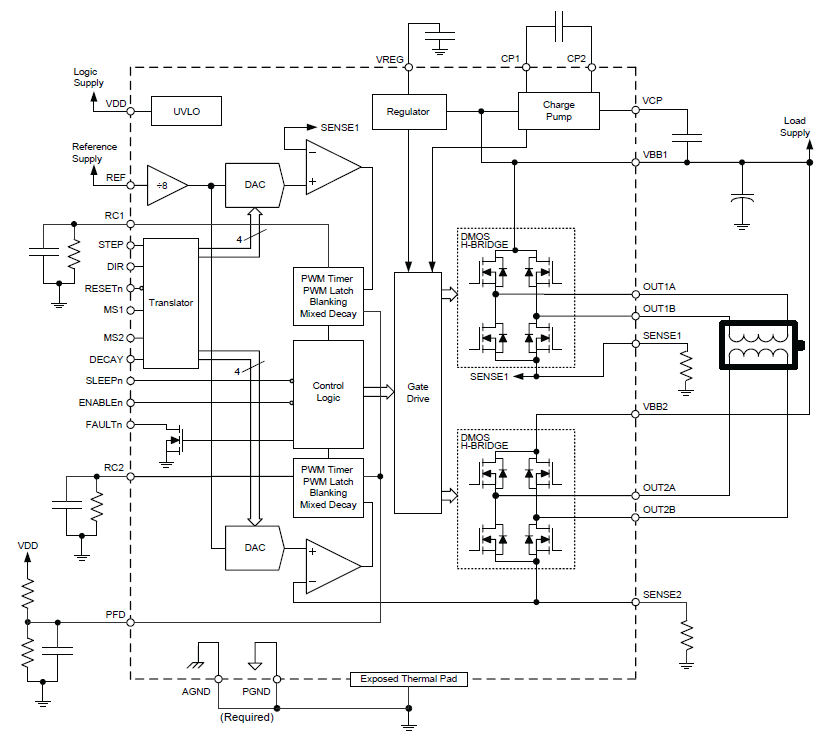
A5976

Simplify stepper motor control with the A5976. The integrated translator eliminates complex microstepping programming, while selectable current decay modes and synchronous rectification ensure quiet and efficient operation.

Product Details

Top Features

  • ±2.8 A, 40 V output rating
  • Low RDS(on) outputs, 0.22 Ω source, 0.15 Ω sink typical
  • Automatic current decay mode detection/selection
  • 3 to 5.5 V logic supply voltage range
  • Mixed, fast, and slow current decay modes
  • Fault output
  • Mixed decay for both rising/falling step option
  • Synchronous rectification for low power dissipation
  • Internal UVLO and thermal shutdown circuitry
  • Crossover-current protection
  • Short-to-ground protection
  • Short-to-VBB protection
  • Shorted load protection

Part Number Specifications and Availability

Design Tools