Brush DC Drivers

Microstepping Stepper Motor Driver with Integrated Translator and High Step Accuracy

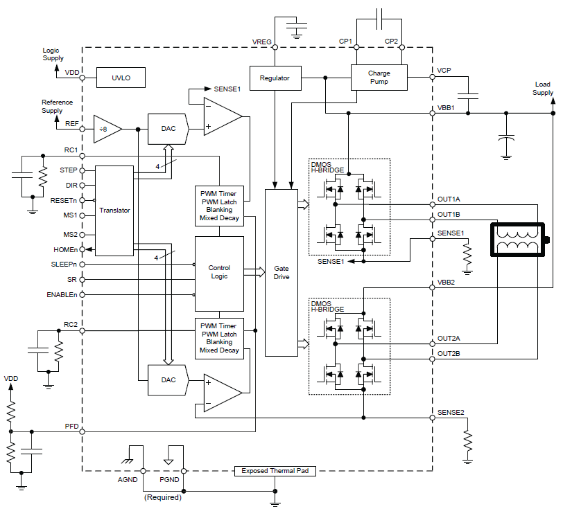
A5979

The A5979 provides precise and efficient microstepping control for bipolar stepper motors, with an integrated translator for simplified control and selectable current decay modes for optimized performance. Supports up to 1/16-step resolution.

Product Details

Top Features

  • ±2.8 A, 40 V output rating
  • Low RDS(on) outputs, 0.22 Ω source, 0.15 Ω sink typical
  • Automatic current decay mode detection/selection
  • 3 to 5.5 V logic supply voltage range
  • Mixed, fast, and slow current decay modes
  • Home output
  • Synchronous rectification for low power dissipation
  • Internal UVLO and thermal shutdown circuitry
  • Crossover-current protection
  • Short-to-ground protection
  • Short-to-VBB protection
  • Shorted load protection

Part Number Specifications and Availability

Design Tools