LED Drivers

Automotive High-Current LED Controller with Programmable Multi-Topology Operation

A6271

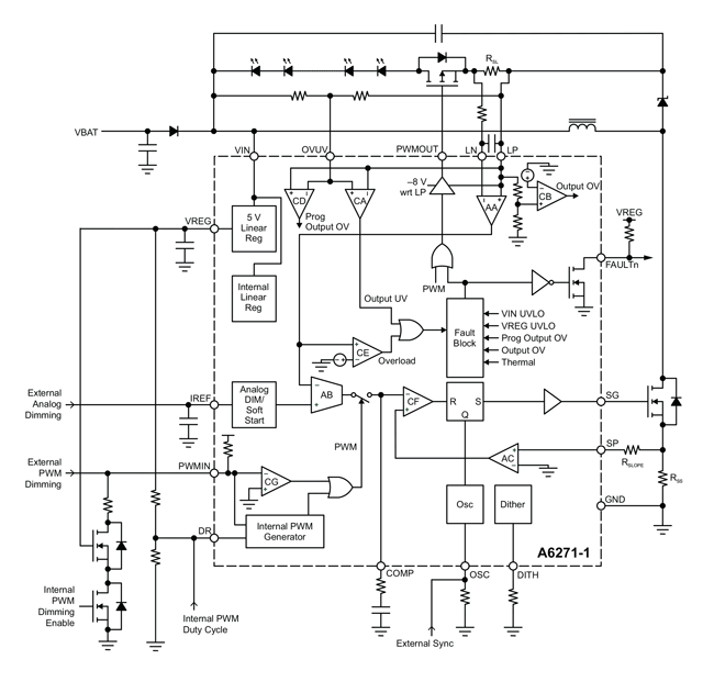
The A6271-1 provides a flexible and efficient solution for driving high-power LEDs, supporting boost, buck-boost, buck, and SEPIC configurations. Features include programmable switching frequency, PWM dimming, and comprehensive protection.

Product Details

Top Features

  • Automotive AEC-Q100 qualified
  • Constant-current LED drive
  • 4.2 to 50 V supply
  • 53.3 V maximum LED string voltage
  • Boost, buck-boost, buck, and SEPIC switching converters
  • Programmable switching frequency 70 to 700 kHz
  • PWM-controlled PMOS driver allows accurate LED current control at low duty cycles
  • Dimming via external PWM, internal PWM and/or analog dimming
  • Frequency dither scheme for effective spread spectrum to reduce EMI
  • Comprehensive fault protection and fault flag
Target Application

Part Number Specifications and Availability

Design Tools