DCDC Regulators

Wide Input Voltage, 3.5A Adjustable Buck Regulator with Programmable Frequency

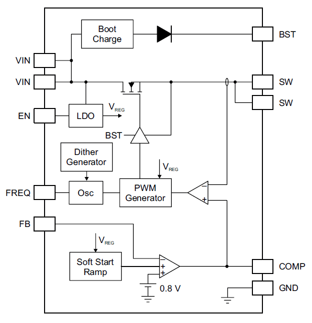
A8586

The A8586 delivers efficient step-down conversion with a wide input voltage range (3.8V-36V), adjustable output voltage (0.8V-30V), and programmable switching frequency up to 4 MHz. Integrated MOSFET and current-mode control simplify design.

Product Details

Top Features

  • Automotive AEC-Q100 qualified
  • Supply voltage from 3.8 V to 36 V
  • Output voltage adjustable from 0.8 V to 30 V
  • Maximized duty cycle for low dropout operation
  • Low 30 μA operational quiescent current
  • 150 mΩ integrated MOSFET switch
  • Programmable switching frequency up to 4 MHz
  • Improved EMC with frequency dithering (A8586 and A8586-2) and controlled switch node rise and fall times
  • Ceramic capacitor stable
  • Internal soft start
  • Over current protection

Part Number Specifications and Availability

Design Tools