DCDC Regulators

Wide Input Voltage, 2A Adjustable Buck Regulator with Enable and NPOR

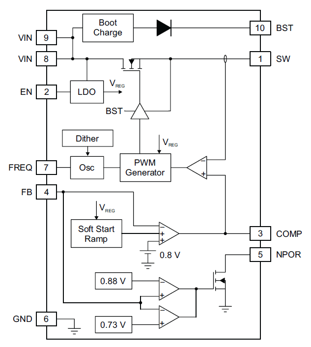
A8587

The A8587 offers efficient and reliable step-down conversion with a wide input voltage range, adjustable output voltage, and programmable switching frequency up to 4 MHz. Includes enable and NPOR functions for enhanced control.

Product Details

Top Features

  • Automotive AEC-Q100 qualified
  • Supply voltage from 3.8 to 36 V
  • Output voltage adjustable from 0.8 to 30 V
  • Maximized duty cycle for low-dropout operation
  • Low 30 μA operational quiescent current
  • 150 mΩ integrated MOSFET switch
  • Programmable switching frequency up to 4 MHz
  • Improved EMC with frequency dithering and controlled switch-node rise and fall times
  • Active-low power-on reset signal (NPOR)
  • Ceramic capacitor stable
  • Internal soft-start
  • Overcurrent protection

Part Number Specifications and Availability

Design Tools