Current-Sensor-ICs
120kHz High-Voltage Isolation Current Sensor with Integrated Overcurrent Detection
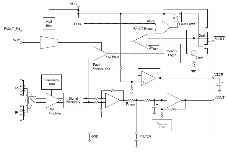
ACS710
The ACS710 provides accurate current sensing with high voltage isolation (up to 3600VRMS) and integrated overcurrent detection. Its small footprint and user-adjustable fault level simplify design and enhance system protection.
Product Details
Product Details
Top Features
- Industry-leading noise performance with greatly improved bandwidth through proprietary amplifier and filter design techniques
- Small footprint package suitable for space-constrained applications
- 1 mΩ primary conductor resistance for low power loss
- High isolation voltage, suitable for line-powered applications
- User-adjustable Overcurrent Fault level
- Overcurrent Fault signal typically responds to an overcurrent condition in <2 µs
- Integrated shield virtually eliminates capacitive coupling from current conductor to die due to high dV/dt voltage transients
- Filter pin capacitor improves resolution in low bandwidth applications
- 3 to 5.5 V, single supply operation
- Factory-trimmed sensitivity and quiescent output voltage
- Chopper stabilization results in extremely stable quiescent output voltage
- Ratiometric output from supply voltage
Part Number Specifications and Availability
Technical Documentation
Application Note
New Approaches to High-Efficiency Current Sensing: Integrated Hall Sensor ICs Save Power and Space
Application Note
Package Thermal Resistance for Allegro Current Sensors with Integrated Conductors
Application Note
Managing External Magnetic Field Interference When Using ACS71x Current Sensor ICs
Certificate
Certificate of Compliance 20160520 E316429
Certificate
CB Certificate US 23711 A2 UL
Certificate
Certificate of Compliance 20110708 E333868
Technical Article