The ACS711 offers a cost-effective solution for current sensing in low- and high-side applications, with integrated overcurrent fault protection and a low-noise analog signal path. Eliminates the need for an external sense resistor, reducing component count and PCB space.
Product Details
Product Details
Top Features
- No external sense resistor required; single package solution
- Reduced Power Loss:
- 0.6 mΩ internal conductor resistance on EX package
- 1.2 mΩ internal conductor resistance on LC package
- Economical low- and high-side current sensing
- Output voltage proportional to AC or DC currents
- ±12.5 A and ±25 A full scale sensing ranges on LC package
- ±15.5 A and ±31 A full scale sensing ranges on EX package
- Overcurrent FAULT trips and latches at 100% of full-scale current
- Low-noise analog signal path
- 100 kHz bandwidth
- Small footprint, low-profile SOIC8 and QFN packages
- 3.0 to 5.5 V, single supply operation
- Integrated electrostatic shield for output stability
- Factory-trimmed for accuracy
- Extremely stable output offset voltage
- Zero magnetic hysteresis
- Ratiometric output from supply voltage
Part Number Specifications and Availability
ACS711 Product Overview
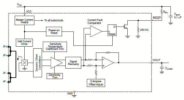
The Allegro ACS711 provides economical and precise solutions for AC or DC current sensing in 100+ V audio, communications systems, clean energy, personal mobility and white goods. The device package allows for easy implementation by the customer.
The device consists of a linear Hall sensor circuit with a copper conduction path located near the surface of the die. Applied current flowing through this copper conduction path generates a magnetic field which is sensed by the integrated Hall IC and converted into a proportional voltage.
0:00
Discover Allegro's Advanced Magnetic Current Sensors!
Design Tools
ACS711
ASEK711EX Gerber Files
ASEK711LC Gerber Files
Pololu ACS711KEXLT-15AB-T Current Sensor Carrier
Mikroe Hall Current 2 Click Carrier Board
Current Sensor Error and Resolution
Software Portal
ASEK711 Demo Board Tutorial
Technical Documentation
New Approaches to High-Efficiency Current Sensing: Integrated Hall Sensor ICs Save Power and Space
A Micro-Packaged Linear Current Sensor IC
Current Sensing in Motor Drives
Package Thermal Resistance for Allegro Current Sensors with Integrated Conductors
Glossary of Isolation-Related Terms for Integrated Current Sensors
Managing External Magnetic Field Interference When Using ACS71x Current Sensor ICs
Magnetic Sensors are a Great Alternative to Traditional Shunt Resistors for Industrial Current Sensing
Brochure: Driving Change by Advancing Personal Mobility Through Cutting-Edge Technology
Overcoming Complexity Challenges in PCB Design with Magnetic Current Sensors
Next-Generation Current Measurement: Addressing PCB Design Challenges with Magnetic Current Sensors