Current-Sensor-ICs
Galvanically Isolated Linear Current Sensor IC with High Accuracy and 2.4kVRMS Isolation
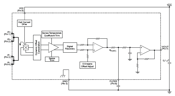
ACS712
The ACS712 provides accurate and isolated current sensing for industrial and commercial applications, with 2.4kVRMS isolation, low noise, and a wide operating temperature range for robust performance.
Product Details
Product Details
Top Features
- Low-noise analog signal path
- Device bandwidth is set via the new FILTER pin
- 5 µs output rise time in response to step input current
- 80 kHz bandwidth
- Total output error 1.5% at TA = 25°C
- Small footprint, low-profile SOIC8 package
- 1.2 mΩ internal conductor resistance
- 2.1 kVRMS minimum isolation voltage from pins 1-4 to pins 5-8
- 5.0 V, single supply operation
- 66 to 185 mV/A output sensitivity
- Output voltage proportional to AC or DC currents
- Factory-trimmed for accuracy
- Extremely stable output offset voltage
- Nearly zero magnetic hysteresis
- Ratiometric output from supply voltage
Part Number Specifications and Availability
ACS712 Product Overview
Allegro has developed an innovative line of fully integrated current sensor ICs that offers several advantages over other current sensor solutions. These Allegro sensors are incredibly small and are offered in standard automotive qualified surface mount packages.
0:00
Technical Documentation
Application Note
Package Thermal Resistance for Allegro Current Sensors with Integrated Conductors
Application Note
Managing External Magnetic Field Interference When Using ACS71x Current Sensor ICs
Application Note
AN295045- Recent Trends in Hall-Effect Current Sensing
Application Note
Integrating Hall-Effect Magnetic Sensing Technology into Modern Household Appliances
Certificate
Certificate CB US 42876 UL LC Package
Certificate
Certificate of Compliance 20130417 E316429
Video