Current-Sensor-ICs
Automotive-Grade Linear Current Sensor IC with 2.1 kVRMS Isolation and Enhanced Current Conductor
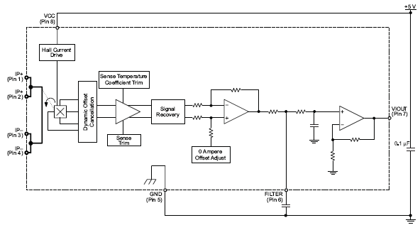
ACS715
The ACS715 provides precise and reliable DC current sensing in automotive systems, with 2.1 kVRMS isolation, a low-resistance current conductor, and AEC-Q100 qualification for robust performance.
Product Details
Product Details
Top Features
- Low-noise analog signal path
- Device bandwidth is set via the FILTER pin
- 5 µs output rise time in response to step input current
- 80 kHz bandwidth
- Total output error 1.5% typical at TA = 25°C
- Small footprint, low-profile SOIC8 package
- 1.2 mΩ internal conductor resistance
- 2.1 kVRMS minimum isolation voltage from pins 1-4 to pins 5-8
- 5.0 V, single supply operation
- 133 to 185 mV/A output sensitivity
- Output voltage proportional to DC currents
- Factory-trimmed for accuracy
- Extremely stable output offset voltage
- Nearly zero magnetic hysteresis
- Ratiometric output from supply voltage
- Operating temperature range, –40°C to 150°C
Part Number Specifications and Availability
Technical Documentation
Application Note
Package Thermal Resistance for Allegro Current Sensors with Integrated Conductors
Application Note
Glossary of Isolation-Related Terms for Integrated Current Sensors
Application Note
Managing External Magnetic Field Interference When Using ACS71x Current Sensor ICs
Certificate
Certificate CB US 42876 UL LC Package
Certificate