Current-Sensor-ICs
High-Accuracy Current Sensor with Dual Fault Detection and Galvanic Isolation
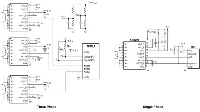
ACS720
The ACS720 provides precise current measurement with dual fault detection (short-circuit and overcurrent) and galvanic isolation, making it suitable for motor control and power inverter applications.
Product Details
Product Details
Top Features
- Differential current sensing cancels common mode fields, simplifying PCB layout
- Two user-settable faults for fast short-circuit protection and slower overcurrent detection
- Industry-leading noise performance with greatly improved bandwidth through proprietary amplifier and filter design techniques
- Patented integrated digital temperature compensation circuitry allows high accuracy over temperature in an open loop sensor
- 1.0 mΩ primary conductor resistance for low power loss and high inrush current-withstanding capability
- Small footprint, low-profile SOIC16 package suitable for space-constrained applications
- Integrated shield virtually eliminates capacitive coupling from current conductor to die due to high dV/dt voltage transients
- 5 V single supply operation with 0-3 V output swing
- Output voltage proportional to AC or DC current
- Factory-trimmed sensitivity and quiescent output voltage for improved accuracy
- 3600 Vrms Dielectric Strength certified under UL60950-1
- High PSRR for noisy environments
Part Number Specifications and Availability
Technical Documentation
Application Note
An Effective Method for Characterizing System Bandwidth in Complex Current Sensor Applications
Application Note
Achieving Closed-Loop Accuracy in Open-Loop Current Sensors
Application Note
Techniques to Minimize Common-Mode Field Interference When Using Allegro Current Sensor ICs (ACS724 and ACS780)
Application Note
Package Thermal Resistance for Allegro Current Sensors with Integrated Conductors
Application Note
Glossary of Isolation-Related Terms for Integrated Current Sensors
Certificate
Certificate of Compliance 20160520 E316429
Certificate