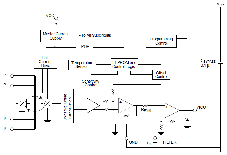
The ACS724/5 current sensors offer precise and stable current measurements in magnetically noisy environments, featuring differential sensing for common-mode rejection, galvanic isolation, and a wide operating temperature range. The ACS724 operates at 5V, while the ACS725 operates at 3.3V.
Product Details
Product Details
Top Features
- AEC-Q100 qualified
- Differential Hall sensing rejects common-mode fields
- 1.2 mΩ primary conductor resistance for low power loss and high inrush current withstand capability
- Integrated shield virtually eliminates capacitive coupling from current conductor to die, greatly suppressing output noise due to high dv/dt transients
- Industry-leading noise performance with greatly improved bandwidth through proprietary amplifier and filter design techniques
- High-bandwidth 120 kHz analog output for faster response times in control applications
- Filter pin allows user to filter the output for improved resolution at lower bandwidth
- Patented integrated digital temperature compensation circuitry allows for near closed-loop accuracy over temperature in an open-loop sensor
- Filter pin simplifies bandwidth limiting for better resolution at lower frequencies
- 5 V, single supply operation
Part Number Specifications and Availability
ACS724 Product Overview
The Allegro ACS724 family of current sensor ICs are economical and precise solutions for AC or DC current sensing in industrial, automotive, consumer, and communications systems. They are offered in multiple compact packages with a high level of integration that fits various application needs.
0:00
Design Tools
ECAD FILE
ACS724
ECAD FILE
ACS725
Gerber File
ASEK724LC Gerber Files
Gerber File
ASEK724MA Gerber Files
Gerber File
ASEK725LC Gerber Files
Gerber File
ASEK725MA Gerber Files
Hardware Kit or Board
ASEK724LLC-30AB-T (Mouser)
Simulation Tool
Current Sensor Error and Resolution
Software
Software Portal
SPICE Model
ACS LTspice Library
Third Party Tool
Pololu Carrier Boards
Technical Documentation
Application Note
How to Analyze and Compare Allegro Current Sensor and ADC Error Components
Application Note
Techniques to Minimize Common-Mode Field Interference When Using Allegro Current Sensor ICs (ACS724 and ACS780)
Application Note
Current Sensing in Motor Drives
Application Note
Package Thermal Resistance for Allegro Current Sensors with Integrated Conductors
Application Note
Glossary of Isolation-Related Terms for Integrated Current Sensors
Application Note
The Role of Sensors in Electric Bicycles: A Comprehensive Guide New
Brochure
Brochure: Driving Change by Advancing Personal Mobility Through Cutting-Edge Technology
Certificate
Certificate of Compliance 20181207-E316429
Certificate
CB Certificate US-35763-UL-60950-1
Certificate
Certificate of Compliance 20160520 E316429
Certificate
Certificate of Compliance 20190906-E316429
Certificate
CB Certificate US-32848-UL
Certificate
Certificate CB US 35764 UL MC Package
Certificate
Certificate CB US 36315 UL MA Package
Certificate
Certificate of Compliance 20200511-E316429
Certificate
CB Certificate US-32210-M3-UL
Guide