LED Drivers

Automotive-Grade, Constant-Current 2.0 A PWM Dimmable Synchronous Buck LED Driver

ALT80800

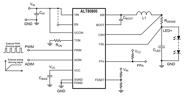
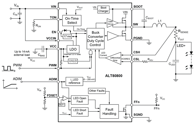
These parts are in production but have been determined to be NOT FOR NEW DESIGN. The ALT80800 is a compact, high-efficiency, low EMI LED driver for automotive lighting, functioning as a synchronous buck switching regulator. It provides constant-current output for high-power LEDs, integrating N-channel DMOS switches, and features user-selectable current with automatic voltage adjustment.

Product Details

Top Features

  • 55Vin rating (60V abs max) – Can be used on traditional 12-V automotive, and 24-V trucks, and systems using a pre-boost supply followed by the ALT80800 to drive a high number of LEDs
  • Integrated FETs – No need for external FET(s) or Diode as part of the buck conversion, and higher efficiency
  • Switching frequency dithering for EMI reduction – pass OEM requirements and minimize associated components
  • 5V Vcc can be used to source up to 14mA as a local rail (e.g., power a small uC) – potentially eliminate an LDO
  • PWM and Analog dimming options, including control for NTC temperature foldback or LED binning
  • Adjustable LED open fault mask setting for low VIN operation (dropout mode)
Target Application

Part Number Specifications and Availability

Design Tools