Brush DC Drivers

80V Automotive Half-Bridge MOSFET Driver with ASIL Compliance and Diagnostics

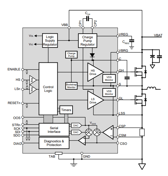
AMT49502

The AMT49502 offers a robust and reliable gate drive solution for automotive applications, with ASIL compliance, integrated diagnostics, and a wide operating voltage range (5.5V-80V) for use in both 12V and 48V systems.

Product Details

Top Features

  • 5.5 to 80 V supply voltage operating range
  • AEC-Q100 Half Bridge MOSFET Driver
  • Independent control of high-side and low-side gate drives
  • SPI-compatible serial interface with programable diagnostics
  • Current sense amplifier

Part Number Specifications and Availability

Design Tools