LED Drivers

Automotive 1.5A Synchronous Buck LED Driver Modules with Integrated Inductor

APM80900-APM80904

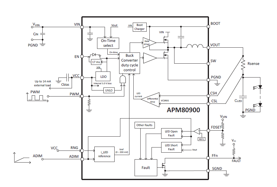
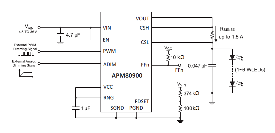
The APM80900/4 simplifies automotive LED lighting design with an integrated inductor, high-side and low-side MOSFETs, and cycle-by-cycle current control for precise LED current regulation. Offers flexible dimming options (PWM, analog) and comprehensive protection. The APM80904 includes programmable internal PWM dimming.

Product Details

Top Features

  • Source current up to 1.5 A for high current LEDs 
  • Integrated inductor and capacitors
  • Capable of Driving 1 to 6 series WLEDs (APM80900)
  • Peak Efficiency of 90%
  • Ultra-low EMI signature
  • High frequency (fSW > 2 MHz) switching with a Spread spectrum
  • Synchronous rectification with integrated high-side and low-side MOSFETs
  • High side current source, ILED accuracy ±3%
  • Dimming via external PMW or EN Pin - Programmable internal PWM dinning (APM80904) - Analog dimming for brightness calibration and thermal foldback
  • FAULT flag output
  • Small solution footprint (140mm2)
Target Application

Part Number Specifications and Availability