Magnetic Speed Sensors

True Zero-Speed, High-Accuracy Gear Tooth Sensor IC

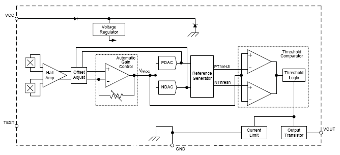
ATS667

The ATS667LSG provides precise and reliable gear tooth sensing, with true zero-speed operation, high accuracy, and dynamic adaptation for robust performance in automotive transmission applications.

Product Details

Top Features

  • Optimized robustness against magnetic offset variation
  • Small signal lockout for immunity against vibration
  • Tight duty cycle and timing accuracy over full operating temperature range
  • True zero-speed operation
  • Air gap independent switchpoints
  • Large operating air gaps achieved through use of gain adjust and offset adjust circuitry
  • Defined power-on state (POS)
  • Wide operating voltage range
  • Digital output representing target profile
  • Single chip sensing IC for high reliability
  • Small mechanical size
  • Optimized Hall IC magnetic system
  • Fast start-up
  • Undervoltage lockout (UVLO)

Part Number Specifications and Availability

Design Tools